|
|

|
Porsche, and the Porsche crest are registered trademarks of Dr. Ing. h.c. F. Porsche AG.
This site is not affiliated with Porsche in any way. Its only purpose is to provide an online forum for car enthusiasts. All other trademarks are property of their respective owners. |
|
|
| dlindzey |
Dec 8 2024, 08:59 PM
Post
#1
|
|
repeat offender ![]() ![]() Group: Members Posts: 51 Joined: 8-April 14 From: texas Member No.: 17,226 Region Association: Southwest Region |
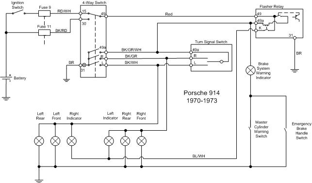
I am futzing around with a warning light that is permanently on--not blinking. Parking brake switch seems to be working but will put a new one in shortly and then move down to MC to check it out. Prior responses to this query had many blinking light comments but my light has never blinked. Is this an issue or part of the problem?
Also best source for wiring diagram for 1971 914 and best manual for general knowledge? I hate haynes manual style. |
![]() ![]() |
| Superhawk996 |
Dec 9 2024, 12:27 AM
Post
#2
|
|
914 Guru ![]() ![]() ![]() ![]() ![]() Group: Members Posts: 7,767 Joined: 25-August 18 From: Woods of N. Idaho Member No.: 22,428 Region Association: Galt's Gulch
|
|
dlindzey waring light for brakes not blinking Dec 8 2024, 08:59 PM
fiacra Link to the factory manual:
http://p914-6info.net... Dec 8 2024, 11:35 PM
Superhawk996
Prior responses to this query had many blinking... Dec 8 2024, 11:56 PM
Spoke
I am futzing around with a warning light that is ... Dec 9 2024, 12:53 PM
fiacra
I am futzing around with a warning light that is... Dec 9 2024, 01:47 PM
Spoke
[quote name='dlindzey' post='3180844' date='Dec ... Dec 9 2024, 02:31 PM![]() ![]() |
|
Lo-Fi Version | Time is now: 2nd April 2026 - 08:39 PM |
| All rights reserved 914World.com © since 2002 |
|
914World.com is the fastest growing online 914 community! We have it all, classifieds, events, forums, vendors, parts, autocross, racing, technical articles, events calendar, newsletter, restoration, gallery, archives, history and more for your Porsche 914 ... |