|
|

|
Porsche, and the Porsche crest are registered trademarks of Dr. Ing. h.c. F. Porsche AG.
This site is not affiliated with Porsche in any way. Its only purpose is to provide an online forum for car enthusiasts. All other trademarks are property of their respective owners. |
|
|
| ClayPerrine |
Nov 18 2004, 09:02 AM
Post
#1
|
|
Life's been good to me so far..... ![]() ![]() ![]() ![]() ![]() ![]() ![]() ![]() ![]() ![]() ![]() ![]() ![]() ![]() ![]() Group: Admin Posts: 16,526 Joined: 11-September 03 From: Hurst, TX. Member No.: 1,143 Region Association: NineFourteenerVille
|
NOTE: DUE TO MY NOT LOOKING AT THE WIRING DIAGRAM BEFORE POSTING THIS, I HAVE EDITED IT TO REFLECT REALITY!! (IMG:style_emoticons/default/headbang.gif)
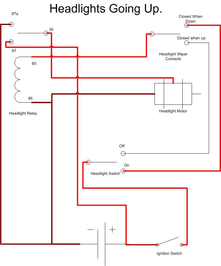
I noticed that there is a lot of questions out there relating to how the headlight motors work. So I put this together to see if I can clear it up. The headlight motor circuit functions like a 3 way light switch in your house. You all have seen them. The one you can turn on at the bottom of the stairs and turn off at the top. Well, when you turn on the headlights in a 914, you turn on the headlight motor. It's rotation turns off the headlight motor when the lights are up, using a set of wiper contacts in the motor. In the first diagram below, I outline the headlight circuit with the lights in the down position. Attached thumbnail(s)
|
ClayPerrine How your Headlight Motors Work. Nov 18 2004, 09:02 AM
ClayPerrine In the next picture we see the headlight circuit w... Nov 18 2004, 09:10 AM
Root_Werks Cool! :trophy: Nov 18 2004, 09:11 AM
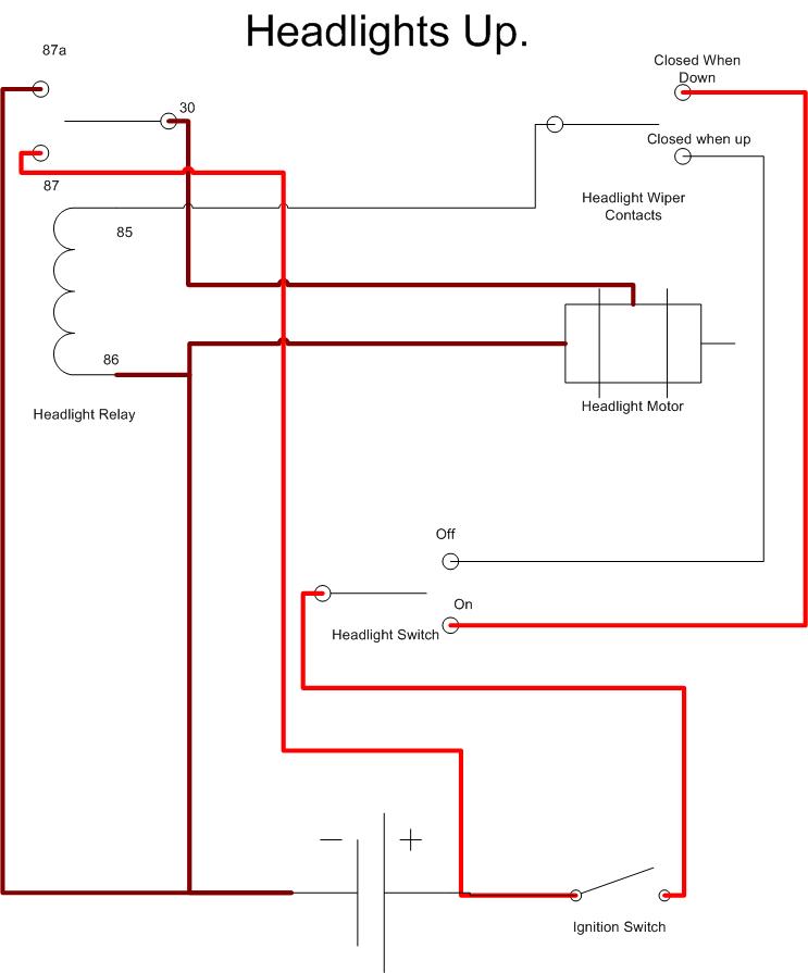
ClayPerrine When the headlights are all the way up, the wiper ... Nov 18 2004, 09:13 AM
ClayPerrine Now we turn the headlights off. The headlight swi... Nov 18 2004, 09:17 AM
ClayPerrine I hope that clears up the mystery of how the headl... Nov 18 2004, 09:18 AM
mikerose :clap: Thanks Clay :clap: Nov 18 2004, 09:27 AM
dralf :clap:
Thanks,
At the moment I am not having pr... Nov 18 2004, 09:34 AM
ppickerell Wow, you should try out for admin! ;) Nov 18 2004, 09:46 AM
jfort this needs to go in Classics or whatever it is -- ... Nov 18 2004, 11:02 AM
ClayPerrine Bump... updated to reflect the reality of the wiri... Nov 18 2004, 12:51 PM
Gint Nice work Clay. Many thanks. Nov 18 2004, 12:52 PM
chunger Sweet!
I was thinking about using an aftermar... Nov 18 2004, 03:17 PM
Dave_Darling ...Is it just me, or are all three of those diagra... Nov 18 2004, 05:38 PM
swood Great info! My lights go up and down and the ... Nov 18 2004, 07:05 PM
Dave_Darling There is one fuse for each low beam element--two t... Nov 18 2004, 07:10 PM
type47fan Dave, it's just you! Check the difference... Nov 18 2004, 07:29 PM
1973TwoLiter914 Clay - great visual ! I'm having issue wi... Apr 29 2020, 02:08 PM
ClayPerrine
Clay - great visual ! I'm having issue w... Apr 30 2020, 12:15 AM
partwerks
Clay - great visual ! I'm having issue ... Sep 30 2021, 06:46 PM
ClayPerrine In the last paragraph. Is that something that coul... Oct 2 2021, 11:02 AM
partwerks
In the last paragraph. Is that something that cou... Oct 2 2021, 04:03 PM
iankarr This may help…fwiw…I ended up wiring mine back... Oct 2 2021, 12:24 PM
ClayPerrine All 914-4s had a 2 speed wiper. There was an optio... Oct 2 2021, 06:32 PM![]() ![]() |
|
Lo-Fi Version | Time is now: 15th December 2025 - 12:43 PM |
| All rights reserved 914World.com © since 2002 |
|
914World.com is the fastest growing online 914 community! We have it all, classifieds, events, forums, vendors, parts, autocross, racing, technical articles, events calendar, newsletter, restoration, gallery, archives, history and more for your Porsche 914 ... |