|
|

|
Porsche, and the Porsche crest are registered trademarks of Dr. Ing. h.c. F. Porsche AG.
This site is not affiliated with Porsche in any way. Its only purpose is to provide an online forum for car enthusiasts. All other trademarks are property of their respective owners. |
|
|
![]() ![]() |
| orbit398 |
May 19 2016, 09:02 AM
Post
#1
|
|
Member ![]() ![]() Group: Members Posts: 139 Joined: 29-April 15 From: League city, Texas Member No.: 18,681 Region Association: Southwest Region |
For some reason, the left blinkers no longer come on. I have check the bulbs and they are good. I replaced the fuses the other day and cleaned all the fuse holder contacts.
The right blinkers do come like normal. When I turn on the right blinkers, the relay works like it should. I removed the black relay cap and can see it operating properly. When I turn on the left blinkers, the relay does not work/move. The light filament in the bulbs are not on either. Is it possible for the relay to only work for one side of the car? I figured the relay either worked or didn't work. Attached are two photos of the relay internals. The one post with a "C" designation appears to have gotten hot at some point and wonder if may be the issue. Anyone know what the connectors are on the relay? C = 49 = 49a = 31 = Attached File(s)
relay___blinker.pdf ( 307.98k )
Number of downloads: 152 |
| Dave_Darling |
May 19 2016, 10:16 AM
Post
#2
|
|
914 Idiot ![]() ![]() ![]() ![]() ![]() ![]() ![]() ![]() ![]() ![]() ![]() ![]() ![]() ![]() ![]() Group: Members Posts: 15,335 Joined: 9-January 03 From: Silicon Valley / Kailua-Kona Member No.: 121 Region Association: Northern California
|
Also responded on your post on the Bird Board:
With the "C" it sounds like you have a 74+ car. From the wiring diagrams: The "C" ("K" on earlier cars) feeds the indicator in the tach. 49 is power in, and 49a is power out to the turn signal switch. The 31 connector is full-time ground. --DD |
| Spoke |
May 19 2016, 10:32 AM
Post
#3
|
|
Jerry ![]() ![]() ![]() ![]() ![]() Group: Members Posts: 7,370 Joined: 29-October 04 From: Allentown, PA Member No.: 3,031 Region Association: None
|
Do the 4-ways work?
The relay is a single provider of power to the turnsignal bulbs for the left and right side. Only the turnsignal stalk determines which side will flash. |
| orbit398 |
May 19 2016, 10:46 AM
Post
#4
|
|
Member ![]() ![]() Group: Members Posts: 139 Joined: 29-April 15 From: League city, Texas Member No.: 18,681 Region Association: Southwest Region |
Do the 4-ways work? The relay is a single provider of power to the turnsignal bulbs for the left and right side. Only the turnsignal stalk determines which side will flash. Will have to check on the 4 ways when home. If they work, will that indicate I have an issue with the turn signal stalk?. Assume if they don't work, I have a short somewhere on the left side blinkers, correct? |
| orbit398 |
May 19 2016, 04:15 PM
Post
#5
|
|
Member ![]() ![]() Group: Members Posts: 139 Joined: 29-April 15 From: League city, Texas Member No.: 18,681 Region Association: Southwest Region |
Do the 4-ways work? The relay is a single provider of power to the turnsignal bulbs for the left and right side. Only the turnsignal stalk determines which side will flash. Will have to check on the 4 ways when home. If they work, will that indicate I have an issue with the turn signal stalk?. Assume if they don't work, I have a short somewhere on the left side blinkers, correct? At home, when I turn on the flasher, it pops the fuse. When I did the test of hooking a wire from the 49 position to the 49a position in the relay receptacle, only the right side lights up. Nothing on the left. So tells me there is a short on the left side blinkers somewhere? Or does that point to the turn signal stalk selector? |
| ThePaintedMan |
May 19 2016, 04:25 PM
Post
#6
|
|
Advanced Member ![]() ![]() ![]() ![]() Group: Members Posts: 3,887 Joined: 6-September 11 From: St. Petersburg, FL Member No.: 13,527 Region Association: South East States
|
If you're jumpering each side individually and only getting right side blinks, then I would say that points to a fault on the left side.
However, I had a similar problem when I first got my car. If I used the turn signal to one side, it would pop a fuse. Ended up being a contact was grounding out on the stalk and popping a fuse. New (used) stalk from rhodyguy solved the problem. Thanks Kev! |
| orbit398 |
May 19 2016, 06:27 PM
Post
#7
|
|
Member ![]() ![]() Group: Members Posts: 139 Joined: 29-April 15 From: League city, Texas Member No.: 18,681 Region Association: Southwest Region |
anyone have a simple wiring diagram of the fuse panel or pics that show what goes where. I have found anything on the net that is useful for me on the 1974 914
Just want to check to make sure all the right color wires are hooked up to the right places. |
| orbit398 |
May 19 2016, 07:29 PM
Post
#8
|
|
Member ![]() ![]() Group: Members Posts: 139 Joined: 29-April 15 From: League city, Texas Member No.: 18,681 Region Association: Southwest Region |
OK forum folks, any brains out there that know what the heck is going on with the car? Completely frustrated with it. I haven't had any luck yet from comments so far.No luck with left blinkers working. All used to work just fine a few days ago.
When the blinker relay is installed, when I pull out the hazards, blows the fuse, second to the last towards the interior of the car. With blinker relay installed, right side blinkers work just fine, left has nothing. With key off and I turn blinker stem to left, left front/rear and right rear parking lights come on. With blinker stem turned to right, only the front right parking light comes one. Fricken weird. Intermittently, the dash blinker comes on when I have the blinkers to the right working. It should work all the damn time. Faulty relay?????? Thinking the blinker stem switch was faulty, I tired to follow the link blow to get to the switch. Well my car is a 74 and what is described in the link doesn't work. I can't get mine to come out after removing the 4 screws. If any one has experience any of this, please let me know what you did to fix it. |
| Spoke |
May 20 2016, 01:02 PM
Post
#9
|
|
Jerry ![]() ![]() ![]() ![]() ![]() Group: Members Posts: 7,370 Joined: 29-October 04 From: Allentown, PA Member No.: 3,031 Region Association: None
|
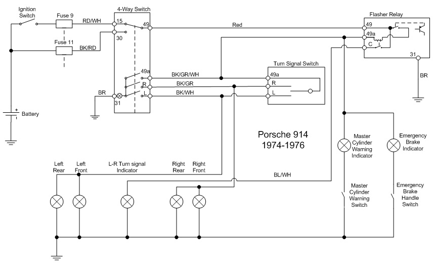
Here's a simplified version of the turnsignal wiring for '74-'76 cars.
As you can see, the 4-way switch and turnsignal stalk are in parallel such that pulling either one causes the lights to flash. Did you change anything or do any maintenance before this happened? I don't have any quick things to check other than take a regimented approach checking wiring to and from the flasher relay and turnsignal stalk. Attached image(s)
|
| xperu |
May 20 2016, 01:16 PM
Post
#10
|
|
TEXAS ![]() ![]() ![]() Group: Members Posts: 597 Joined: 13-June 06 From: League City Texas Member No.: 6,213 Region Association: None
|
OK forum folks, any brains out there that know what the heck is going on with the car? Completely frustrated with it. I haven't had any luck yet from comments so far.No luck with left blinkers working. All used to work just fine a few days ago. When the blinker relay is installed, when I pull out the hazards, blows the fuse, second to the last towards the interior of the car. With blinker relay installed, right side blinkers work just fine, left has nothing. With key off and I turn blinker stem to left, left front/rear and right rear parking lights come on. With blinker stem turned to right, only the front right parking light comes one. Fricken weird. Intermittently, the dash blinker comes on when I have the blinkers to the right working. It should work all the damn time. Faulty relay?????? Thinking the blinker stem switch was faulty, I tired to follow the link blow to get to the switch. Well my car is a 74 and what is described in the link doesn't work. I can't get mine to come out after removing the 4 screws. If any one has experience any of this, please let me know what you did to fix it. I have a 74, and live in League City (FM 646 & !-45) if you want to take a look. Mike |
| Geezer914 |
May 20 2016, 04:30 PM
Post
#11
|
|
Geezer914 ![]() ![]() ![]() ![]() Group: Members Posts: 2,260 Joined: 18-March 09 From: Salem, NJ Member No.: 10,179 Region Association: North East States
|
Electrical problems drive me nuts. You can't see what is going on. Break out the test lights and a meter. Think of it like water flowing through a pipe with the relays acting like valves. (IMG:style_emoticons/default/wacko.gif)
|
| Spoke |
May 20 2016, 08:25 PM
Post
#12
|
|
Jerry ![]() ![]() ![]() ![]() ![]() Group: Members Posts: 7,370 Joined: 29-October 04 From: Allentown, PA Member No.: 3,031 Region Association: None
|
If I were debugging this, first thing to do is check that the bulbs are ok by swapping them in the right side and make sure they light. Then check the grounds on the front and rear left side turnsignal buckets.
You can do a cursory check of the grounds by turning on the parking lights. This should illuminate the low power filament in the front bulb, and the low power filament in the brake bulb. Also check the brake light on the left side. It uses the same ground as the turnsignal. If the parking lights work, then I would start by disconnecting the battery negative lead, drop the fuse panel and pull out the hazard switch. All the exterior turnsignal lights terminate (or start) at the hazard switch. Since the left turnsignals front and rear aren't working, likely the issue is at the common point of the wires which is at the hazard switch. See the schematic above. The left turnsignal wire is Black w/white stripe and connects to the L spade. The spade is marked on the switch. Make sure these are all connected and no exposed wires are touching anything. |
| orbit398 |
May 21 2016, 10:26 AM
Post
#13
|
|
Member ![]() ![]() Group: Members Posts: 139 Joined: 29-April 15 From: League city, Texas Member No.: 18,681 Region Association: Southwest Region |
Update. - For what it's worth, may be helpful to others.
Last night I took the time to learn how to read the electrical wiring diagram and what the symbols ect are. Huge help. Bypassed the turn signal relay by connecting a jumper wire between spot 49 and 49a. 49 is power in and 49a is power out to the steering column switch (control power to the right or left blinkers). 49a will usually have the 'pulsed' power which make the blinkers blink. Anyway, the jumper makes the power constant. So using the turn signal switch, I could only get the right side blinkers to come on. Took off the knee pad under the dash and then the connections to the turn signal switch are available. I disconnected the turn signal switch connector (one towards the driver door/other one is the wiper connection). Following the diagram, there are three wires of concern, power coming in (black with white & green), which was constant due to the 49 jumper and then one wire going to the right blinkers and one to the left. Jumping across the power to the right side worked great (black with green), jump to the left (black with white), the rear bulb burn a little/nothing on the front bulb and the jumper wire was getting warm - an issue going one. So I dug into the connections of the front left blinker. Long ago, when I rewired the front two blinkers, the little rubber boot that protects the connections was completely rotten. So when I reconnected the three wires there (running light, blinker, ground), I put gobs of silicon around it thinking that would be protect the connections. But in reality, I think it allowed corrosion to start as when I uncovered the black/white wire connection (turn signal wire), it was green looking. Cleaned up and using a test light to the connection, retried the left side connection from the turn signal switch and both rear and front left side worked just fine, with no heat in the jumper wire. One problem solved. Rehooked up the connection to the turn signal switch but it still won't direct power to the left side, thus I think it's bad. Will remove it next to see if I can clean it up or just replace it. Beer time for a bit.... |
| 914Mike |
May 21 2016, 07:30 PM
Post
#14
|
|
Member ![]() ![]() Group: Members Posts: 330 Joined: 27-January 03 From: San Jose, CA Member No.: 198 |
... Cleaned up and using a test light to the connection, retried the left side connection from the turn signal switch and both rear and front left side worked just fine, with no heat in the jumper wire. One problem solved. Rehooked up the connection to the turn signal switch but it still won't direct power to the left side, thus I think it's bad. Will remove it next to see if I can clean it up or just replace it. Beer time for a bit.... Sounds like you found and fixed the short that fried your turn signal switch, so you should be good to go with a new/fixed switch. |
| IronHillRestorations |
May 8 2021, 10:49 AM
Post
#15
|
|
I. I. R. C. ![]() ![]() ![]() ![]() ![]() Group: Members Posts: 6,927 Joined: 18-March 03 From: West TN Member No.: 439 Region Association: None
|
I just waded through the same issue, except it was the right side that wouldn't work. 4 ways worked fine. Column switch solved the problem
|
| dax1969 |
May 10 2021, 01:37 AM
Post
#16
|
|
Member ![]() ![]() Group: Members Posts: 400 Joined: 10-March 14 From: belgium Member No.: 17,103 Region Association: None
|
mmm perhaps I should use same procedure to chase my issue.... My turnsignals and hazard work fine but my relay keeps clicking and the arrows on the dash keep flashing. Car is driveable but it is annoying thinking that turnsignals are on while they are not.
Changed relay twice but problem is still there ... krgds Dax |
| buck toenges |
May 10 2021, 10:15 AM
Post
#17
|
|
Senior Member ![]() ![]() ![]() Group: Members Posts: 554 Joined: 25-November 03 From: Fort wayne In Member No.: 1,388 Region Association: None
|
I had a similar problem last week with my right side blinkers not working. Kept on blowing a fuse. Replaced an aftermarket black plastic relay with an original and it worked fine.
Buck |
![]() ![]() |
|
Lo-Fi Version | Time is now: 2nd April 2026 - 06:39 PM |
| All rights reserved 914World.com © since 2002 |
|
914World.com is the fastest growing online 914 community! We have it all, classifieds, events, forums, vendors, parts, autocross, racing, technical articles, events calendar, newsletter, restoration, gallery, archives, history and more for your Porsche 914 ... |