|
|

|
Porsche, and the Porsche crest are registered trademarks of Dr. Ing. h.c. F. Porsche AG.
This site is not affiliated with Porsche in any way. Its only purpose is to provide an online forum for car enthusiasts. All other trademarks are property of their respective owners. |
|
|
![]() ![]() |
| billh1963 |
Aug 27 2018, 06:21 PM
Post
#1
|
|
Car Hoarder! ![]() ![]() ![]() ![]() Group: Members Posts: 3,410 Joined: 28-March 11 From: North Carolina Member No.: 12,871 Region Association: South East States |
Started working on getting Mark's "BB" ready for Okteenerfest and have started sorting a wiring issue. The turn signals weren't working and after replacing the turn signal relay and turn signal switch to no avail I figured it had to be the flasher switch itself. After replacing the switch (thank you Dominic), I know have hazard lights and turn signals. However, I now have the following questions:
1. I have a burned out right turn signal bulb. Will that cause the yellow turn signal indicator light on the tachometer to stay illuminated? (see picture) I don't have a spare at the moment to see if changing it solves the issue. Current;y, it stays on 2. I don't have an owner's manual. What is the other light on the right side of the tachometer (not illuminated)? It does not illuminate 3. I replaced the turn signal relay with the Wehr brand relay. However, I am still getting the buzzing and fast blinking on the brake light that has been attributed to the relay. I have read that the emergency brake handle and/or needing to reset the MC pressure switch will cause the light to illuminate. In my case, the e-brake handle is down so I will try resetting the MC switch tomorrow. Anything else I should take into account that may cause this condition? Thank you ![]() |
| tmc914 |
Aug 27 2018, 06:37 PM
Post
#2
|
|
Member ![]() ![]() Group: Members Posts: 116 Joined: 24-September 17 From: Lowell, MA Member No.: 21,452 Region Association: North East States
|
For question #2 it looks like the high beam indicator lamp. Sometimes you have to look really hard at the light to see it illuminate blue. It is turned on by pulling up on the turn signal switch stalk. Then pull again to go back to low beam.
|
| 914Sixer |
Aug 27 2018, 06:41 PM
Post
#3
|
|
914 Guru ![]() ![]() ![]() ![]() ![]() Group: Members Posts: 9,308 Joined: 17-January 05 From: San Angelo Texas Member No.: 3,457 Region Association: Southwest Region
|
Yes dash light is a reminder to check bulbs. Other side is the high beam indicator. Make sure the e-brake switch is not stuck on, remove screw and see if it is rusted up. Reset master cylinder.
|
| billh1963 |
Aug 27 2018, 06:46 PM
Post
#4
|
|
Car Hoarder! ![]() ![]() ![]() ![]() Group: Members Posts: 3,410 Joined: 28-March 11 From: North Carolina Member No.: 12,871 Region Association: South East States |
For question #2 it looks like the high beam indicator lamp. Sometimes you have to look really hard at the light to see it illuminate blue. It is turned on by pulling up on the turn signal switch stalk. Then pull again to go back to low beam. Yep. I toggled it several times but was in bright light. Will try it when darker outside. |
| billh1963 |
Aug 27 2018, 06:48 PM
Post
#5
|
|
Car Hoarder! ![]() ![]() ![]() ![]() Group: Members Posts: 3,410 Joined: 28-March 11 From: North Carolina Member No.: 12,871 Region Association: South East States |
Yes dash light is a reminder to check bulbs. Other side is the high beam indicator. Make sure the e-brake switch is not stuck on, remove screw and see if it is rusted up. Reset master cylinder. I'll check the ebrake switch. Didn't think about it being stuck on. If the switch is missing or damaged would the light be on or off? |
| Rob-O |
Aug 28 2018, 05:14 AM
Post
#6
|
|
Senior Member ![]() ![]() ![]() Group: Members Posts: 1,286 Joined: 5-December 03 From: Mansfield, TX Member No.: 1,419 Region Association: Southwest Region
|
Yes dash light is a reminder to check bulbs. Other side is the high beam indicator. Make sure the e-brake switch is not stuck on, remove screw and see if it is rusted up. Reset master cylinder. I'll check the ebrake switch. Didn't think about it being stuck on. If the switch is missing or damaged would the light be on or off? You may even have a hard time seeing it at night. The material they used degraded over time and turns almost black on the inside of the tach. If you want to be sure you can pull the tach (easy to do) and pull the light out from the back of the tach. The connector uses the tach housing as a ground. Pull the turn signal stalk to click into high beam and then touch the metal piece on the outside of the connector to the tax housing. If you really want to fix this, pull the tach apart and replace that material. I used the plastic tags from a set of hanging folders I found at Staples. |
| Rob-O |
Aug 28 2018, 05:21 AM
Post
#7
|
|
Senior Member ![]() ![]() ![]() Group: Members Posts: 1,286 Joined: 5-December 03 From: Mansfield, TX Member No.: 1,419 Region Association: Southwest Region
|
Like this.
You can use some of the other colors to rehab the other dim or washed out indicators in the gauges as well. The original green (for when parking/running lights are on only) seems to hold up well. But the blue for high beams, the red for the fuel low level can and yellow for turn signal can all be switched out. I think I doubled up the thickness on a few of them so the light would be the correct color. For instance when I did the fuel low level light, only one of the hanging folder tabs made the light almost pink. I just payed on a few pieces and the light was then red. Attached thumbnail(s) |
| DRPHIL914 |
Aug 28 2018, 06:47 AM
Post
#8
|
|
Dr. Phil ![]() ![]() ![]() ![]() ![]() Group: Members Posts: 5,864 Joined: 9-December 09 From: Bluffton, SC Member No.: 11,106 Region Association: South East States
|
Yes dash light is a reminder to check bulbs. Other side is the high beam indicator. Make sure the e-brake switch is not stuck on, remove screw and see if it is rusted up. Reset master cylinder. I'll check the ebrake switch. Didn't think about it being stuck on. If the switch is missing or damaged would the light be on or off? not sure but I think my switch didn't work when I first got my car and it was off, not on. |
| Spoke |
Aug 28 2018, 09:16 AM
Post
#9
|
|
Jerry ![]() ![]() ![]() ![]() ![]() Group: Members Posts: 7,264 Joined: 29-October 04 From: Allentown, PA Member No.: 3,031 Region Association: None
|
1. I have a burned out right turn signal bulb. Will that cause the yellow turn signal indicator light on the tachometer to stay illuminated? (see picture) I don't have a spare at the moment to see if changing it solves the issue. Current;y, it stays on When the tach turnsignal indicator stays on, do the outside lights flash or do they stay on? Normally when an exterior turnsignal bulb burns out, the flasher with hyperflash (2x normal rate) to alert the driver of a burnt bulb. Maybe this one stays on constantly? |
| billh1963 |
Aug 28 2018, 06:52 PM
Post
#10
|
|
Car Hoarder! ![]() ![]() ![]() ![]() Group: Members Posts: 3,410 Joined: 28-March 11 From: North Carolina Member No.: 12,871 Region Association: South East States |
Cleaned the oxidation off the turn signal bulb and it is working now.
The turn signal indicator flashes when the turn signal is on. The buzzer also goes off. All exterior lights work correctly. High beam indicator works (although hard to see). Turning on the parking lights (light switch pulled out to first position) illuminates the green indicator light on the speedometer. With headlights on that light goes out. That may be normal? However, when not using the turn signal the indicator light stays lit. It does not flash...just a constant illumination along with the high frequency buzzing of the emergency brake light. Thoughts? https://www.youtube.com/watch?v=mvMuLXKf3uU |
| billh1963 |
Aug 29 2018, 04:36 AM
Post
#11
|
|
Car Hoarder! ![]() ![]() ![]() ![]() Group: Members Posts: 3,410 Joined: 28-March 11 From: North Carolina Member No.: 12,871 Region Association: South East States |
Anyone else experience this?
|
| Spoke |
Aug 29 2018, 07:27 AM
Post
#12
|
|
Jerry ![]() ![]() ![]() ![]() ![]() Group: Members Posts: 7,264 Joined: 29-October 04 From: Allentown, PA Member No.: 3,031 Region Association: None
|
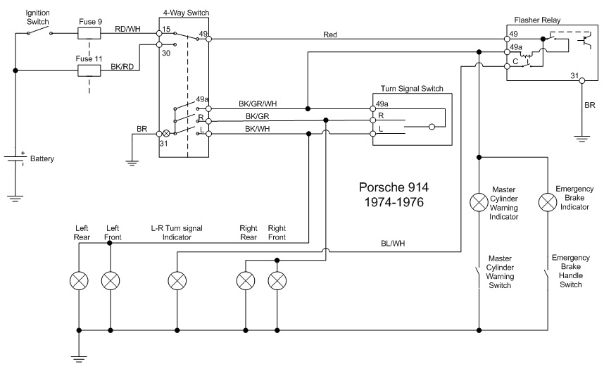
It looks like the brake warning light is on constantly. It is causing the flasher relay to cycle rapidly (buzzing sound). It seems this is causing the tachometer turnsignal indicator to also light up.
See the schematic below. The ebrake and MC switch light lamps which also connect to the flasher and are supposed to cause the flasher to flash without energizing the secondary relay in the flasher for the tach turnsignal indicator. Somewhere in your ebrake/MC warning switch wiring there is a short. If you pull the bulb for the brake warning light, does this nonsense stop? If you pull the ebrake on, does the brake warning light flash? Attached image(s)
|
| theer |
Aug 29 2018, 08:41 AM
Post
#13
|
|
Senior Member ![]() ![]() ![]() Group: Members Posts: 692 Joined: 31-July 15 From: Dover, MA Member No.: 19,014 Region Association: North East States
|
|
| billh1963 |
Aug 29 2018, 08:58 AM
Post
#14
|
|
Car Hoarder! ![]() ![]() ![]() ![]() Group: Members Posts: 3,410 Joined: 28-March 11 From: North Carolina Member No.: 12,871 Region Association: South East States |
Great drawing! I think you are right, however, help me think this through...
First answer....pushing in or releasing the ebrake switch has no effect I replaced the four way (hazard) switch because it had literally fallen apart. Once I did that, the hazard lights work correctly. Since the turn signals work as well (appropriate lights work with the switch), I'll assume the following: 1. Fuses 9 and 11 are good and the red wire from the 4 way switch to the flasher relay is good and not shorted 2. The wires from the 4 way flasher to the turn signal switch are good (BK/GR/WH, BK/GR, and BK/WH) and connected correctly 3. Connections to the turn signal bulbs are correct (LR, LF, RR and RF) 4. The master cylinder warning indicator and emergency brake indicator are two separate lights or is there only one? I'm assuming only one and that is activated by the master cylinder warning switch and/or the emergency brake handle switch closing So, looking at the drawing I see that I must have constant voltage being applied to the L-R turn signal indicator and the emergency brake/master cylinder warning indicator for both to be on simultaneously. I just replaced the flasher relay...could it be bad? If not, then, as you said, either the ebrake switch or master cylinder switch is closed (or their wire is shorted). Thank you for the drawing. I'll check those possibilities next! |
| billh1963 |
Aug 29 2018, 09:01 AM
Post
#15
|
|
Car Hoarder! ![]() ![]() ![]() ![]() Group: Members Posts: 3,410 Joined: 28-March 11 From: North Carolina Member No.: 12,871 Region Association: South East States |
Turning on the parking lights (light switch pulled out to first position) illuminates the green indicator light on the speedometer. With headlights on that light goes out. That may be normal? Yes - that is normal and working properly Thank you for verifying! |
| Spoke |
Aug 29 2018, 09:21 AM
Post
#16
|
|
Jerry ![]() ![]() ![]() ![]() ![]() Group: Members Posts: 7,264 Joined: 29-October 04 From: Allentown, PA Member No.: 3,031 Region Association: None
|
Great drawing! I think you are right, however, help me think this through... First answer....pushing in or releasing the ebrake switch has no effect I replaced the four way (hazard) switch because it had literally fallen apart. Once I did that, the hazard lights work correctly. Since the turn signals work as well (appropriate lights work with the switch), I'll assume the following: 1. Fuses 9 and 11 are good and the red wire from the 4 way switch to the flasher relay is good and not shorted 2. The wires from the 4 way flasher to the turn signal switch are good (BK/GR/WH, BK/GR, and BK/WH) and connected correctly 3. Connections to the turn signal bulbs are correct (LR, LF, RR and RF) 4. The master cylinder warning indicator and emergency brake indicator are two separate lights or is there only one? I'm assuming only one and that is activated by the master cylinder warning switch and/or the emergency brake handle switch closing So, looking at the drawing I see that I must have constant voltage being applied to the L-R turn signal indicator and the emergency brake/master cylinder warning indicator for both to be on simultaneously. I just replaced the flasher relay...could it be bad? If not, then, as you said, either the ebrake switch or master cylinder switch is closed (or their wire is shorted). Thank you for the drawing. I'll check those possibilities next! There may be only one brake warning light. The issue is with the light circuit, likely not the flasher. To test, remove the brake warning bulb and see if the buzzing stops. If the buzzing stops when the bulb is removed, either the MC brake warning switch is on or the ebrake switch is stuck. |
| DRPHIL914 |
Aug 29 2018, 09:26 AM
Post
#17
|
|
Dr. Phil ![]() ![]() ![]() ![]() ![]() Group: Members Posts: 5,864 Joined: 9-December 09 From: Bluffton, SC Member No.: 11,106 Region Association: South East States
|
hope you can get this sorted, is it the last issue to get worked out to get the car ready for the trip?
|
| billh1963 |
Aug 29 2018, 12:58 PM
Post
#18
|
|
Car Hoarder! ![]() ![]() ![]() ![]() Group: Members Posts: 3,410 Joined: 28-March 11 From: North Carolina Member No.: 12,871 Region Association: South East States |
hope you can get this sorted, is it the last issue to get worked out to get the car ready for the trip? That's the last big issue. I bought a later model 914 steering wheel to replace the aftermarket one on there. Once I quit playing with the wiring and can reassemble the dash I will put on the new steering. I don't know if the horn works...that will be my next item to test. Mark said the car runs rich (it does); However, I probably won't mess with that unless I have time before Okteenerfest. The oil needs be changed and valves adjusted. Probably get that done this weekend. After that I will focus on cleaning up the car! |
| billh1963 |
Aug 29 2018, 05:49 PM
Post
#19
|
|
Car Hoarder! ![]() ![]() ![]() ![]() Group: Members Posts: 3,410 Joined: 28-March 11 From: North Carolina Member No.: 12,871 Region Association: South East States |
There may be only one brake warning light. The issue is with the light circuit, likely not the flasher. To test, remove the brake warning bulb and see if the buzzing stops. If the buzzing stops when the bulb is removed, either the MC brake warning switch is on or the ebrake switch is stuck. Pulled the bulb and the buzzing stopped. I pushed in the brake master switch but it had no effect. Next check is ebrake switch! |
| Spoke |
Aug 29 2018, 06:24 PM
Post
#20
|
|
Jerry ![]() ![]() ![]() ![]() ![]() Group: Members Posts: 7,264 Joined: 29-October 04 From: Allentown, PA Member No.: 3,031 Region Association: None
|
The ebrake wire runs under the front seat and could get smashed over time. The ebrake switch is a really cheap switch and prone to not working right.
|
![]() ![]() |
|
Lo-Fi Version | Time is now: 1st November 2025 - 02:46 PM |
| All rights reserved 914World.com © since 2002 |
|
914World.com is the fastest growing online 914 community! We have it all, classifieds, events, forums, vendors, parts, autocross, racing, technical articles, events calendar, newsletter, restoration, gallery, archives, history and more for your Porsche 914 ... |