|
|

|
Porsche, and the Porsche crest are registered trademarks of Dr. Ing. h.c. F. Porsche AG.
This site is not affiliated with Porsche in any way. Its only purpose is to provide an online forum for car enthusiasts. All other trademarks are property of their respective owners. |
|
|
![]() ![]() |
| jeff dodge |
Oct 10 2025, 04:37 PM
Post
#1
|
|
Newbie ![]() Group: Members Posts: 21 Joined: 5-September 24 From: middleton,WI Member No.: 28,332 Region Association: None |
I am having trouble with my left turn signal. Let me detail; ground tested and is good, replaced , replaced column switch, new relays, new bulbs, swapped housings from left to right, new fuses. noticed that when I clicked the emergency flashers it blew that fuse. Right works fine, the left turn filament is very dim and the read does not do anything. I have spent two weeks trying to track this down. I have built entire harnesses for vintage race cars and this has me baffled. Please help! Thanks, Jeff
|
| jim_hoyland |
Oct 10 2025, 06:33 PM
Post
#2
|
|
Get that VIN ? ![]() ![]() ![]() ![]() ![]() Group: Members Posts: 9,928 Joined: 1-May 03 From: Sunset Beach, CA Member No.: 643 Region Association: Southern California
|
There’s a possibility the TS switch has a short inside.
To verify; remove the switch. Test from the bottom. There are 2 rows of round terminals. One row for turn signals, the other row for parking lights. The center terminal of each row is power in; the terminals to the right and left of center correspond to the left or right signals. To test: put one MM probe on a center terminal, move the switch handle to left or right and see if there is continuity. If you get continuity for both sets of terminals, the switch is ok. Attached thumbnail(s) |
| Dave_Darling |
Oct 11 2025, 01:49 AM
Post
#3
|
|
914 Idiot ![]() ![]() ![]() ![]() ![]() ![]() ![]() ![]() ![]() ![]() ![]() ![]() ![]() ![]() ![]() Group: Members Posts: 15,280 Joined: 9-January 03 From: Silicon Valley / Kailua-Kona Member No.: 121 Region Association: Northern California
|
A dim light says to me that you've got either a grounding problem, a high resistance connection, or a couple of wires swapped.
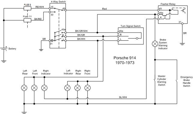
How sure are you that you've dealt with the grounds? Have you matched up the wires on the front AND REAR turn signal buckets with Jeff Bowlsby's diagrams? https://bowlsby.net/914/Classic/TechNotebook.htm --DD |
| jeff dodge |
Oct 12 2025, 10:28 AM
Post
#4
|
|
Newbie ![]() Group: Members Posts: 21 Joined: 5-September 24 From: middleton,WI Member No.: 28,332 Region Association: None |
A dim light says to me that you've got either a grounding problem, a high resistance connection, or a couple of wires swapped. How sure are you that you've dealt with the grounds? Have you matched up the wires on the front AND REAR turn signal buckets with Jeff Bowlsby's diagrams? https://bowlsby.net/914/Classic/TechNotebook.htm --DD Thank you for your reply. I have checked the ground connection at the front where the 4 prong terminal is located behind the left front headlight, all is good. I am not sure if there is a separate ground location at the rear. The left front and rear parking lights work powered by the grey w/black stripe. The black w/white stripe has been compromised somewhere. I have checked every fuse, relay, column switch and wiring that I can get my hands on. My next step will b to run jumper wires to bypass the black w/white wire to the left front/rear light housings. Keep in mind that the right turn signal fuction. Thanks again, Jeff |
| Spoke |
Oct 12 2025, 06:21 PM
Post
#5
|
|
Jerry ![]() ![]() ![]() ![]() ![]() Group: Members Posts: 7,264 Joined: 29-October 04 From: Allentown, PA Member No.: 3,031 Region Association: None
|
I am having trouble with my left turn signal. Let me detail; ground tested and is good, replaced , replaced column switch, new relays, new bulbs, swapped housings from left to right, new fuses. noticed that when I clicked the emergency flashers it blew that fuse. Right works fine, the left turn filament is very dim and the read does not do anything. I have spent two weeks trying to track this down. I have built entire harnesses for vintage race cars and this has me baffled. Please help! Thanks, Jeff What was changed before this issue came up? You may want to completely disconnect the front and rear light housings and test. At a minimum, remove both left side bulbs. ' the left turn filament is very dim and the read does not do anything.' The left side might have a near short which would allow just a little voltage to the bulb. Is the front dim and the rear out completely? The short may be in the rear housing wiring. Again it might be prudent to remove all wires from the rear and see if the fuse blows. A guy brought his 911 to me where he had to put a 25A fuse in the left side turnsignal to keep it from blowing. The front turnsignal was dim and the rear was out. The fuse was getting hot. We disconnected the rear wire at the fuse panel and the front turnsignal got bright as expected and the fuse was cool. There was some short in the rear housing. |
| scallyk9 |
Oct 16 2025, 03:10 PM
Post
#6
|
|
Member ![]() ![]() Group: Members Posts: 365 Joined: 16-October 16 From: Port Orchard, WA, USA Member No.: 20,499 Region Association: Pacific Northwest
|
I am having trouble with my left turn signal. Let me detail; ground tested and is good, replaced , replaced column switch, new relays, new bulbs, swapped housings from left to right, new fuses. noticed that when I clicked the emergency flashers it blew that fuse. Right works fine, the left turn filament is very dim and the read does not do anything. I have spent two weeks trying to track this down. I have built entire harnesses for vintage race cars and this has me baffled. Please help! Thanks, Jeff What was changed before this issue came up? You may want to completely disconnect the front and rear light housings and test. At a minimum, remove both left side bulbs. ' the left turn filament is very dim and the read does not do anything.' The left side might have a near short which would allow just a little voltage to the bulb. Is the front dim and the rear out completely? The short may be in the rear housing wiring. Again it might be prudent to remove all wires from the rear and see if the fuse blows. A guy brought his 911 to me where he had to put a 25A fuse in the left side turnsignal to keep it from blowing. The front turnsignal was dim and the rear was out. The fuse was getting hot. We disconnected the rear wire at the fuse panel and the front turnsignal got bright as expected and the fuse was cool. There was some short in the rear housing. That fellow's 911 experience is what happened to my 914 but on the right side. Dim right turn signal and the right rear was out, plus rear taillight was dim. It took time to diagnose but turned out that the right front fender side indicator light was wired in reverse causing a short. It took me time to realize the front electrical short's effect on the rear lights until i noticed the side light functioning as a dim turn signal. |
| NARP74 |
Oct 16 2025, 04:34 PM
Post
#7
|
|
Senior Member ![]() ![]() ![]() Group: Members Posts: 1,433 Joined: 29-July 20 From: Colorado, USA, Earth Member No.: 24,549 Region Association: Rocky Mountains |
I had some stuff in my rear trunk hit the tail lights and short out a connector. Problem only happened on left turn signal usage.
Sorry if this is covered, I didn't read all the replies. |
| jeff dodge |
Oct 17 2025, 11:46 AM
Post
#8
|
|
Newbie ![]() Group: Members Posts: 21 Joined: 5-September 24 From: middleton,WI Member No.: 28,332 Region Association: None |
I am having trouble with my left turn signal. Let me detail; ground tested and is good, replaced , replaced column switch, new relays, new bulbs, swapped housings from left to right, new fuses. noticed that when I clicked the emergency flashers it blew that fuse. Right works fine, the left turn filament is very dim and the read does not do anything. I have spent two weeks trying to track this down. I have built entire harnesses for vintage race cars and this has me baffled. Please help! Thanks, Jeff What was changed before this issue came up? You may want to completely disconnect the front and rear light housings and test. At a minimum, remove both left side bulbs. ' the left turn filament is very dim and the read does not do anything.' The left side might have a near short which would allow just a little voltage to the bulb. Is the front dim and the rear out completely? The short may be in the rear housing wiring. Again it might be prudent to remove all wires from the rear and see if the fuse blows. A guy brought his 911 to me where he had to put a 25A fuse in the left side turnsignal to keep it from blowing. The front turnsignal was dim and the rear was out. The fuse was getting hot. We disconnected the rear wire at the fuse panel and the front turnsignal got bright as expected and the fuse was cool. There was some short in the rear housing. That fellow's 911 experience is what happened to my 914 but on the right side. Dim right turn signal and the right rear was out, plus rear taillight was dim. It took time to diagnose but turned out that the right front fender side indicator light was wired in reverse causing a short. It took me time to realize the front electrical short's effect on the rear lights until i noticed the side light functioning as a dim turn signal. Thanks for the info! I will check the front and rear housings. It will probably be something really simple and I will be kicking myself. |
| jeff dodge |
Oct 20 2025, 03:02 PM
Post
#9
|
|
Newbie ![]() Group: Members Posts: 21 Joined: 5-September 24 From: middleton,WI Member No.: 28,332 Region Association: None |
I am having trouble with my left turn signal. Let me detail; ground tested and is good, replaced , replaced column switch, new relays, new bulbs, swapped housings from left to right, new fuses. noticed that when I clicked the emergency flashers it blew that fuse. Right works fine, the left turn filament is very dim and the read does not do anything. I have spent two weeks trying to track this down. I have built entire harnesses for vintage race cars and this has me baffled. Please help! Thanks, Jeff What was changed before this issue came up? You may want to completely disconnect the front and rear light housings and test. At a minimum, remove both left side bulbs. ' the left turn filament is very dim and the read does not do anything.' The left side might have a near short which would allow just a little voltage to the bulb. Is the front dim and the rear out completely? The short may be in the rear housing wiring. Again it might be prudent to remove all wires from the rear and see if the fuse blows. A guy brought his 911 to me where he had to put a 25A fuse in the left side turnsignal to keep it from blowing. The front turnsignal was dim and the rear was out. The fuse was getting hot. We disconnected the rear wire at the fuse panel and the front turnsignal got bright as expected and the fuse was cool. There was some short in the rear housing. That fellow's 911 experience is what happened to my 914 but on the right side. Dim right turn signal and the right rear was out, plus rear taillight was dim. It took time to diagnose but turned out that the right front fender side indicator light was wired in reverse causing a short. It took me time to realize the front electrical short's effect on the rear lights until i noticed the side light functioning as a dim turn signal. Thanks for the info! I will check the front and rear housings. It will probably be something really simple and I will be kicking myself. I sent a post which apparently did not go through so I will send the pertinent info. All of the housings checked out. every light works, (left front works, but dim. left rear turn does not). The wiring that I have checked good with the exception of the bk/wt at left rear. all bulbs and turn switch replaced.relays replaced. Could it be the emergency flasher switch? Thanks, Jeff |
| jeff dodge |
Oct 21 2025, 04:13 PM
Post
#10
|
|
Newbie ![]() Group: Members Posts: 21 Joined: 5-September 24 From: middleton,WI Member No.: 28,332 Region Association: None |
I am having trouble with my left turn signal. Let me detail; ground tested and is good, replaced , replaced column switch, new relays, new bulbs, swapped housings from left to right, new fuses. noticed that when I clicked the emergency flashers it blew that fuse. Right works fine, the left turn filament is very dim and the read does not do anything. I have spent two weeks trying to track this down. I have built entire harnesses for vintage race cars and this has me baffled. Please help! Thanks, Jeff What was changed before this issue came up? You may want to completely disconnect the front and rear light housings and test. At a minimum, remove both left side bulbs. ' the left turn filament is very dim and the read does not do anything.' The left side might have a near short which would allow just a little voltage to the bulb. Is the front dim and the rear out completely? The short may be in the rear housing wiring. Again it might be prudent to remove all wires from the rear and see if the fuse blows. A guy brought his 911 to me where he had to put a 25A fuse in the left side turnsignal to keep it from blowing. The front turnsignal was dim and the rear was out. The fuse was getting hot. We disconnected the rear wire at the fuse panel and the front turnsignal got bright as expected and the fuse was cool. There was some short in the rear housing. That fellow's 911 experience is what happened to my 914 but on the right side. Dim right turn signal and the right rear was out, plus rear taillight was dim. It took time to diagnose but turned out that the right front fender side indicator light was wired in reverse causing a short. It took me time to realize the front electrical short's effect on the rear lights until i noticed the side light functioning as a dim turn signal. Thanks for the info! I will check the front and rear housings. It will probably be something really simple and I will be kicking myself. I sent a post which apparently did not go through so I will send the pertinent info. All of the housings checked out. every light works, (left front works, but dim. left rear turn does not). The wiring that I have checked good with the exception of the bk/wt at left rear. all bulbs and turn switch replaced.relays replaced. Could it be the emergency flasher switch? Thanks, Jeff Any ideas would be helpful. I feel like I have tried everything within my somewhat limited knowledge of 914 electrical systems. Jeff |
| Spoke |
Oct 22 2025, 06:01 AM
Post
#11
|
|
Jerry ![]() ![]() ![]() ![]() ![]() Group: Members Posts: 7,264 Joined: 29-October 04 From: Allentown, PA Member No.: 3,031 Region Association: None
|
All of the housings checked out. every light works, (left front works, but dim. left rear turn does not). Please detail what you mean with 'every light works' but then you say the left front is dim and rear is out. Are you using incandescent bulbs or LEDs. Shouldn't matter, just want to check. At this point I'd remove every wire on the rear housing and see if the front becomes bright. The front and rear turnsignals are powered in parallel although the rear has a lot more wire between the source (flasher relay + hazard switch) and ground. QUOTE Could it be the emergency flasher switch? Thanks, Jeff Doubtful if the switch is at fault as all the turnsignal wires start at the switch. The front is getting some voltage but the rear is getting no voltage. Kinda points to the rear having some short circuit. It's easy to pull the wires from the rear housing to eliminate wiring to the housing and the housing from the equation. |
| jeff dodge |
Oct 22 2025, 02:22 PM
Post
#12
|
|
Newbie ![]() Group: Members Posts: 21 Joined: 5-September 24 From: middleton,WI Member No.: 28,332 Region Association: None |
All of the housings checked out. every light works, (left front works, but dim. left rear turn does not). Please detail what you mean with 'every light works' but then you say the left front is dim and rear is out. Are you using incandescent bulbs or LEDs. Shouldn't matter, just want to check. At this point I'd remove every wire on the rear housing and see if the front becomes bright. The front and rear turnsignals are powered in parallel although the rear has a lot more wire between the source (flasher relay + hazard switch) and ground. QUOTE Could it be the emergency flasher switch? Thanks, Jeff Doubtful if the switch is at fault as all the turnsignal wires start at the switch. The front is getting some voltage but the rear is getting no voltage. Kinda points to the rear having some short circuit. It's easy to pull the wires from the rear housing to eliminate wiring to the housing and the housing from the equation. I'm sorry about the lack of detail in my post. I will try and fill in the blanks. Incandescent brand new bulbs, I tested both front and rear housings and they checked out even though the wiring behind the reflector looked suspicious. The only lights that do not work are the front turn which is dim and the rear turn does not work at all. With the left front and left rear both connected and the emergency switch pulled, the turn signal flasher relay gets hot. Keep in mind that the relay is new and I also have a backup which relay which I have tried with the same result. I opened the new relays and they I believe are not compromised. I do all of the connections with the battery disconnected and shut everything off when I feel the relay getting warm . I will try disconnect the rear housing and check the front turn. Thanks for your help |
| jeff dodge |
Oct 23 2025, 04:39 PM
Post
#13
|
|
Newbie ![]() Group: Members Posts: 21 Joined: 5-September 24 From: middleton,WI Member No.: 28,332 Region Association: None |
All of the housings checked out. every light works, (left front works, but dim. left rear turn does not). Please detail what you mean with 'every light works' but then you say the left front is dim and rear is out. Are you using incandescent bulbs or LEDs. Shouldn't matter, just want to check. At this point I'd remove every wire on the rear housing and see if the front becomes bright. The front and rear turnsignals are powered in parallel although the rear has a lot more wire between the source (flasher relay + hazard switch) and ground. QUOTE Could it be the emergency flasher switch? Thanks, Jeff Doubtful if the switch is at fault as all the turnsignal wires start at the switch. The front is getting some voltage but the rear is getting no voltage. Kinda points to the rear having some short circuit. It's easy to pull the wires from the rear housing to eliminate wiring to the housing and the housing from the equation. I disconnected the left rear housing and the result was the left front had no activity not even dim. I think the left front and rear must be both connected and run in a loop to function. I did pull the emergency flasher switch and held it until it started getting warm ,then shut it off. I am thinking that the short is in that emergency switch. |
| jeff dodge |
Oct 23 2025, 04:50 PM
Post
#14
|
|
Newbie ![]() Group: Members Posts: 21 Joined: 5-September 24 From: middleton,WI Member No.: 28,332 Region Association: None |
All of the housings checked out. every light works, (left front works, but dim. left rear turn does not). Please detail what you mean with 'every light works' but then you say the left front is dim and rear is out. Are you using incandescent bulbs or LEDs. Shouldn't matter, just want to check. At this point I'd remove every wire on the rear housing and see if the front becomes bright. The front and rear turnsignals are powered in parallel although the rear has a lot more wire between the source (flasher relay + hazard switch) and ground. QUOTE Could it be the emergency flasher switch? Thanks, Jeff Doubtful if the switch is at fault as all the turnsignal wires start at the switch. The front is getting some voltage but the rear is getting no voltage. Kinda points to the rear having some short circuit. It's easy to pull the wires from the rear housing to eliminate wiring to the housing and the housing from the equation. I disconnected the left rear housing and the result was the left front had no activity not even dim. I think the left front and rear must be both connected and run in a loop to function. I did pull the emergency flasher switch and held it until it started getting warm ,then shut it off. I am thinking that the short is in that emergency switch. The flasher relay was pulsating and getting warm as soon as I pulled on the emergency flasher switch. |
| Spoke |
Oct 23 2025, 07:53 PM
Post
#15
|
|
Jerry ![]() ![]() ![]() ![]() ![]() Group: Members Posts: 7,264 Joined: 29-October 04 From: Allentown, PA Member No.: 3,031 Region Association: None
|
QUOTE I disconnected the left rear housing and the result was the left front had no activity not even dim. I think the left front and rear must be both connected and run in a loop to function. I did pull the emergency flasher switch and held it until it started getting warm ,then shut it off. I am thinking that the short is in that emergency switch. The flasher relay was pulsating and getting warm as soon as I pulled on the emergency flasher switch. OK, let me make sure I understand what's happening. Please acknowledge if the following is correct: 1) with all left rear housing wires off, ignition ON and/or engine running, left turnsignal active, no flashing at the front 2) with ignition ON and/or running, RIGHT turnsignal active, right side front and rear turnsignals flash 3) with all left rear housing wires off, ignition ON or OFF, Hazard switch pulled: -Right side turnsignals flash normally -Left side does not light at all At this point with all left rear housing wires off, try removing the front turnsignal wires. This will remove all loads on the left side. Likely there will be no flashing if left side turnsignal active but for hazard switch the right should still flash. BTW, does the hazard light in the hazard switch flash? Attached image(s)
|
| jeff dodge |
Oct 24 2025, 08:17 PM
Post
#16
|
|
Newbie ![]() Group: Members Posts: 21 Joined: 5-September 24 From: middleton,WI Member No.: 28,332 Region Association: None |
I appreciate all of the help that I am get from forum members. I will test out some f the newest suggestions when I get back to my shop on Tuesday.
|
| jeff dodge |
Oct 25 2025, 08:23 PM
Post
#17
|
|
Newbie ![]() Group: Members Posts: 21 Joined: 5-September 24 From: middleton,WI Member No.: 28,332 Region Association: None |
QUOTE I disconnected the left rear housing and the result was the left front had no activity not even dim. I think the left front and rear must be both connected and run in a loop to function. I did pull the emergency flasher switch and held it until it started getting warm ,then shut it off. I am thinking that the short is in that emergency switch. The flasher relay was pulsating and getting warm as soon as I pulled on the emergency flasher switch. OK, let me make sure I understand what's happening. Please acknowledge if the following is correct: 1) with all left rear housing wires off, ignition ON and/or engine running, left turnsignal active, no flashing at the front 2) with ignition ON and/or running, RIGHT turnsignal active, right side front and rear turnsignals flash 3) with all left rear housing wires off, ignition ON or OFF, Hazard switch pulled: -Right side turnsignals flash normally -Left side does not light at all At this point with all left rear housing wires off, try removing the front turnsignal wires. This will remove all loads on the left side. Likely there will be no flashing if left side turnsignal active but for hazard switch the right should still flash. BTW, does the hazard light in the hazard switch flash? 1) correct, 2)correct, 3) correct, plus the flasher relay gets hot when the emergency switch is pulled. I will test your last two questions when I get back to my shop on Tuesday. I have tested or replaced every component on the the turn signal system other than the emergency switch. I have replaced every bulb, cleaned every wire and bulb connection, tested every ground and wire connections. The emergency flasher switch has 7 terminals and many have 3 or 4 wires related to the lighting system. I am hoping that that switch is the culprit . Thanks again , Jeff |
| Ishley |
Oct 25 2025, 09:01 PM
Post
#18
|
|
Member ![]() ![]() Group: Members Posts: 303 Joined: 4-October 21 From: Clarendon Hills Il Member No.: 25,957 Region Association: Upper MidWest
|
You might want to check all the bulbs and fixture. Front and rear. Pull the bulbs out and throughly clean the receptacle. Blow them out with compressed air. I had a little piece of rust get loose in there and fried a brake light switch. I figured it out after I installed a new one and could feel the switch getting hot. Sure enough that was the issue. You could have the same thing with a turn signal fixture. Simple to fix but drove me crazy for a while.
|
| jeff dodge |
Oct 30 2025, 10:22 AM
Post
#19
|
|
Newbie ![]() Group: Members Posts: 21 Joined: 5-September 24 From: middleton,WI Member No.: 28,332 Region Association: None |
You might want to check all the bulbs and fixture. Front and rear. Pull the bulbs out and throughly clean the receptacle. Blow them out with compressed air. I had a little piece of rust get loose in there and fried a brake light switch. I figured it out after I installed a new one and could feel the switch getting hot. Sure enough that was the issue. You could have the same thing with a turn signal fixture. Simple to fix but drove me crazy for a while. I will try and list the details of my findings; 1)all of the L/R light housings were tested with every bulb socket connected with jumper leads directly to the battery and every bulb socket functions properly. 2)when all 4 light housings connected the L/front turn comes on, but is very dim. The L /rear turn does not have power at the housing even though it checked out with a direct battery connection. Every other L/R light functions as it should. 3)all ground connections check out. 4)I have replaced every bulb, tried 2 new proper flasher relays, installed brand new column turn signal switch, installed brand new emergency flasher switch, I installed all new fuses. 5)I double and triple checked every wire connection and all are in the proper location. 6)keep in mind that the R/side turn signals work fine. 7)with all of these steps and new parts, it's the same results before I started to unravel this problem over 3 weeks ago! Any thoughts with this information would be greatly appreciated. Jeff |
| jeff dodge |
Oct 30 2025, 11:27 AM
Post
#20
|
|
Newbie ![]() Group: Members Posts: 21 Joined: 5-September 24 From: middleton,WI Member No.: 28,332 Region Association: None |
You might want to check all the bulbs and fixture. Front and rear. Pull the bulbs out and throughly clean the receptacle. Blow them out with compressed air. I had a little piece of rust get loose in there and fried a brake light switch. I figured it out after I installed a new one and could feel the switch getting hot. Sure enough that was the issue. You could have the same thing with a turn signal fixture. Simple to fix but drove me crazy for a while. I will try and list the details of my findings; 1)all of the L/R light housings were tested with every bulb socket connected with jumper leads directly to the battery and every bulb socket functions properly. 2)when all 4 light housings connected the L/front turn comes on, but is very dim. The L /rear turn does not have power at the housing even though it checked out with a direct battery connection. Every other L/R light functions as it should. 3)all ground connections check out. 4)I have replaced every bulb, tried 2 new proper flasher relays, installed brand new column turn signal switch, installed brand new emergency flasher switch, I installed all new fuses. 5)I double and triple checked every wire connection and all are in the proper location. 6)keep in mind that the R/side turn signals work fine. 7)with all of these steps and new parts, it's the same results before I started to unravel this problem over 3 weeks ago! Any thoughts with this information would be greatly appreciated. Jeff I forgot to add that if you pull the emergency flasher switch the flasher relay pulsates and gets very warm almost immediately. |
![]() ![]() |
|
Lo-Fi Version | Time is now: 1st November 2025 - 11:29 PM |
| All rights reserved 914World.com © since 2002 |
|
914World.com is the fastest growing online 914 community! We have it all, classifieds, events, forums, vendors, parts, autocross, racing, technical articles, events calendar, newsletter, restoration, gallery, archives, history and more for your Porsche 914 ... |