|
|

|
Porsche, and the Porsche crest are registered trademarks of Dr. Ing. h.c. F. Porsche AG.
This site is not affiliated with Porsche in any way. Its only purpose is to provide an online forum for car enthusiasts. All other trademarks are property of their respective owners. |
|
|
![]() ![]() |
| Superhawk996 |
Oct 30 2025, 11:44 AM
Post
#21
|
|
914 Guru ![]() ![]() ![]() ![]() ![]() Group: Members Posts: 7,498 Joined: 25-August 18 From: Woods of N. Idaho Member No.: 22,428 Region Association: Galt's Gulch
|
You’re going to have to work with a wiring diagram and a Multi-meter and measure voltage drops until you find the source of your problem.
If the flasher relay seems too hot - start there. |
| black73 |
Oct 31 2025, 03:40 AM
Post
#22
|
|
Senior Member ![]() ![]() ![]() Group: Members Posts: 518 Joined: 23-March 05 From: Nashville,TN Member No.: 3,801 Region Association: South East States |
Are the rear license plate lights in that circuit? Might check there for short or crossed wires.
|
| jeff dodge |
Oct 31 2025, 09:42 AM
Post
#23
|
|
Newbie ![]() Group: Members Posts: 21 Joined: 5-September 24 From: middleton,WI Member No.: 28,332 Region Association: None |
|
| Spoke |
Oct 31 2025, 10:02 AM
Post
#24
|
|
Jerry ![]() ![]() ![]() ![]() ![]() Group: Members Posts: 7,264 Joined: 29-October 04 From: Allentown, PA Member No.: 3,031 Region Association: None
|
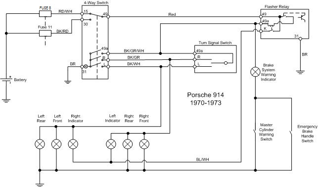
It might be useful to check the resistance in the left side turnsignal wiring with nothing powered.
To do this, pull the flasher relay and connect your ohm meter between pins 49a and 31 (ground). You may want to disconnect the NEG wire from the battery before dropping the fuse panel. Connect the ohm meter so you don't have to hold the leads. You may have to jam a wire or a thin piece of metal into the socket for pins 49a and 31. It will be too difficult to hold the probes by hand when doing this testing. With the turnsignal stalk not selecting R or L you should read infinite resistance. When you select the L turnsignals you will read a very low resistance which normally would be the resistance of the bulbs. Pull both front and rear bulbs on the left side and check the resistance. You should measure infinite resistance. If you don't there is a wiring issue somewhere. I would start by removing the wires to the light housings front and rear. If you're still seeing low resistance that means you have a short somewhere. You can pull the L wires off of the hazard switch to eliminate that. Attached image(s)
|
![]() ![]() |
|
Lo-Fi Version | Time is now: 1st November 2025 - 11:28 PM |
| All rights reserved 914World.com © since 2002 |
|
914World.com is the fastest growing online 914 community! We have it all, classifieds, events, forums, vendors, parts, autocross, racing, technical articles, events calendar, newsletter, restoration, gallery, archives, history and more for your Porsche 914 ... |